上海师范大学
211 |
985 |
双一流 |
上海市
本科
省重点
公办
2390
厚德、博学、求是、笃行
021-64322695
http://www.shnu.edu.cn/
更多 >
图片
院校首页
历年分数
历年分数
历年分数
普通类
艺术类
体育类
招生计划
院校计划
投档规则(艺术)
投档规则(体育)
招生政策
招生简章
招生资讯
探校攻略
探校攻略
探校攻略
探校攻略
探校攻略
探校攻略
院校首页
> 招生简章
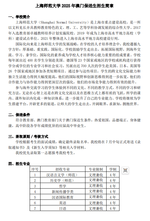
上海师范大学2025年招收澳门保送生简章
2024-10-24 09:16:23 分享至:
招生简章
招生资讯
上海师范大学2025年招收澳门保送生简章
2024-10-24 09:16:23